See the structure of your Java software - automatically.

Software diagrams only make sense if they reflect the real code.
Otherwise, they quickly become wrong.

BELA solves this by reading your code directly.
It automatically extracts your Java system’s structure and turns it into a live, browsable, always up-to-date diagram.

BELA is like Google Maps for your Java software.

Browse a live, interactive map of your Java systems using C4 diagrams — familiar and easy to read, like UML.

Developed in partnership with Nubank, the largest fintech outside of Asia

Facing complexity one file at a time

For decades, people have tried to draw software architecture diagrams — almost like chasing a holy grail in the software industry. But most teams eventually abandon them and continue working purely in code.

Every day, developers look at one file at a time.

  • Thousands of files.
  • Hundreds of services.
  • Dozens of hidden dependencies.

 

All while holding a fragile mental model of the entire system in their heads.

Most teams build complex systems without clear visibility into their structure.

So why can’t we just work with pure code and keep all the structural details in our heads?

To answer that, think about this:

Why do construction workers use blueprints?

If construction workers worked the way software teams often do, they would build skyscrapers blindfolded — touching one beam at a time — trying to remember how everything else fits together.

Why visualize software structure at all?

Even before AI, software systems were becoming more complex at a staggering rate.

With AI, complex code can now be generated automatically.

Complexity reduces development teams’ productivity — as we all know — and becomes a breeding ground for bugs and vulnerabilities.

It builds up silently and quickly. It compounds, especially when AI generates most of the code.

Without the ability to see the structure of our software, we drown in that complexity.

Static diagrams are dangerous

When diagrams are static and updated by hand, they almost always become outdated. Once that happens, they stop reflecting reality. Instead of helping, they confuse people and cause more harm than good.

“No map” is better than a “wrong map.”

A wrong map doesn’t just fail to help — it sends you in the wrong direction. You move forward with confidence, but you end up somewhere you never intended to go.

Static software diagrams are like wrong maps. They’re not just unhelpful; they’re dangerous.

They show a version of the system that no longer exists. As soon as new code is written, the diagram begins to fall out of date.

‘Diagram as Code’ is insane.

“Diagram as Code” was another step in the wrong direction. It’s a method for drawing static, unreliable diagrams using redundant code.

Handmade architecture diagrams are not just a waste of time. They actively damage the credibility of software visualization as a whole.

The Software Visualization Maturity Model

What is the alternative?

We need a model and a platform that meet the following requirements for clear and effective software structure visualization:

  • The model is simple and universal.
  • Changes in the code of any production system automatically keep the model up to date.
  • The model works the same way at every level of abstraction — from high-level architecture down to components and code elements.
  • Manual, collaborative modeling is also supported, so teams can design future changes.
  • Fast navigation allows you to move up and down through as many levels of detail as needed.
  • Diagram layout is automatic and visually clear.

 

Many of these ideas are not new. But no diagramming model or tool has ever been able to satisfy all of them at the same time… until now.

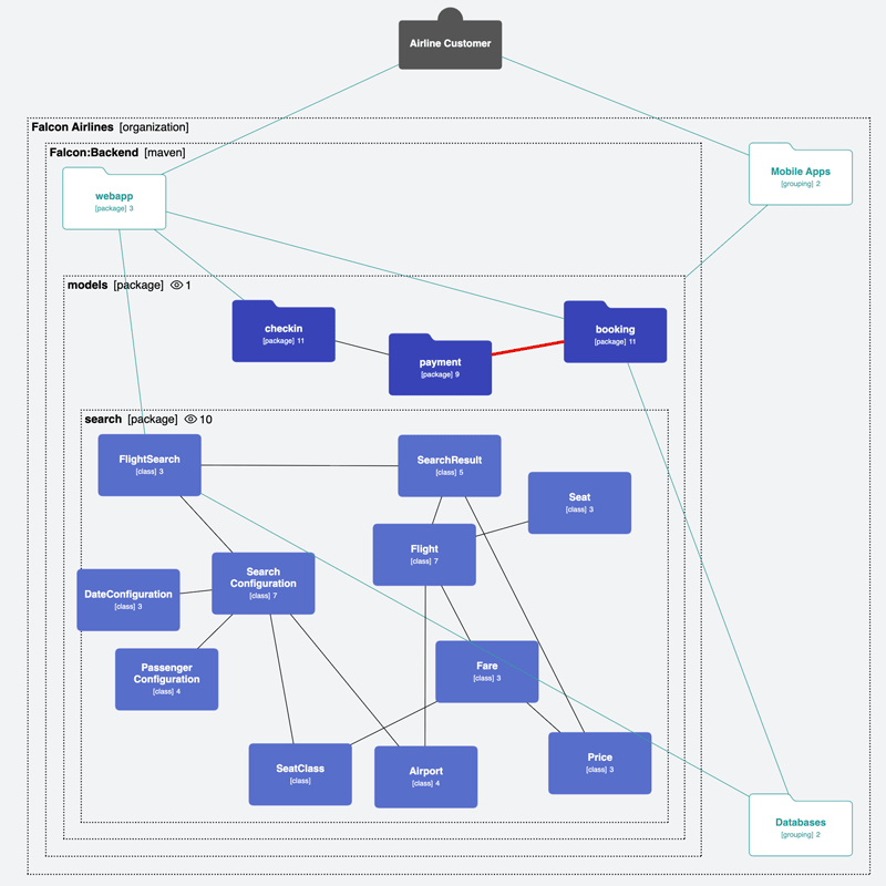
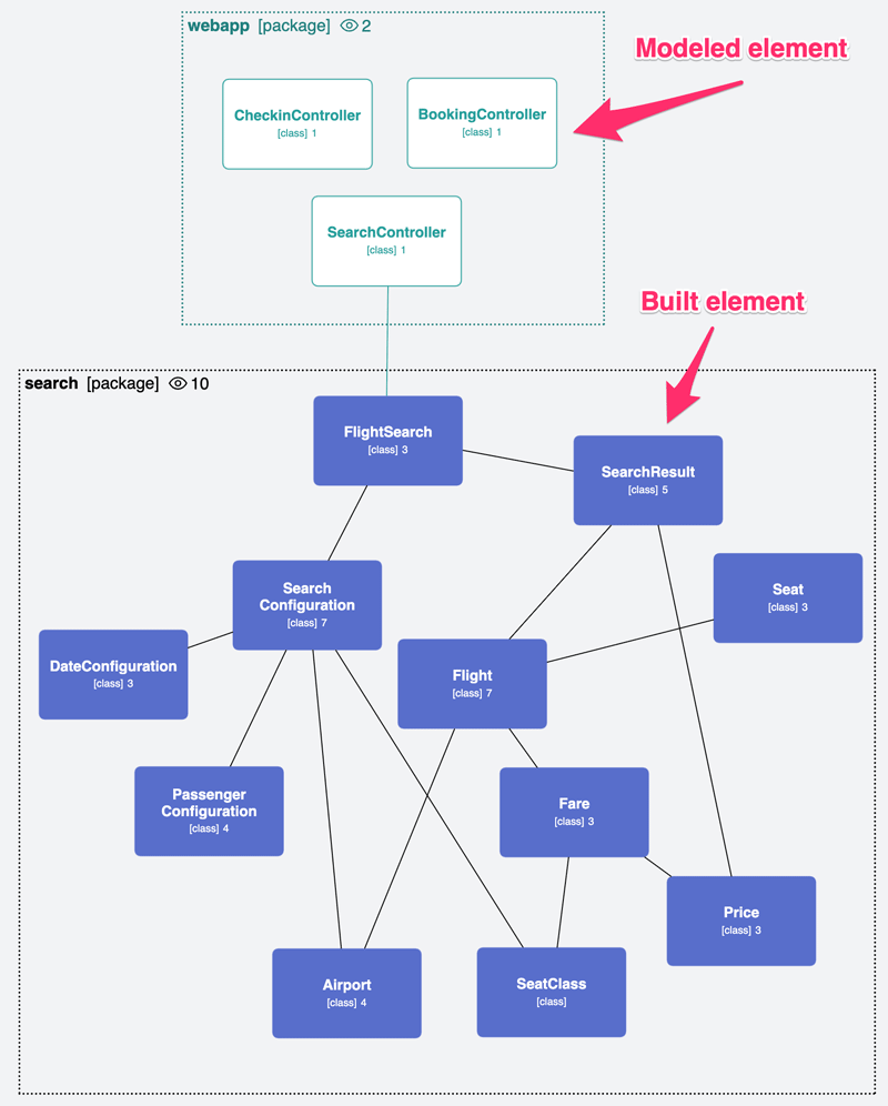
BELA is a structural browser

BELA automatically extracts your Java system’s structure directly from your codebase.

When the code changes, the structure changes with it.

  • No maintenance.
  • No redundancy.
  • No diagram drift.

You navigate your system the same way you navigate the web.

Zoom in.
Zoom out.
Follow dependencies.
Understand impact instantly.

BELA gives you the right map - a living map

BELA removes the maintenance burden by extracting structure directly from your production code and automatically updating diagrams after every commit.

Trustworthy diagrams help you to:

  • Understand legacy code.
  • Onboard new engineers.
  • Plan refactors.
  • Model what-if scenarios before writing a single line of code.

Traditional UML tools help you create diagrams.

BELA helps you keep them accurate—because they are extracted from real code and updated after every commit.

Languages BELA supports

BELA can generate live interactive structural diagrams from code written in the following languages:

  • C#
  • Clojure
  • Java
  • Javascript
  • Oracle Schema
  • Typescript

 

BELA is an online tool, it’s a cloud-based software (SaaS). You don’t install BELA in your computer. You don’t need to install any software in your computer. You only use BELA online.

"I was waiting for a tool like this for literally 25 years!"

Philipp Meier
Senior Staff Software Engineer at Nubank

The “Architecture Diagram” Carnival.

Our industry is far from a shared understanding of what an architecture diagram should even look like.

Search for “software architecture diagram” images, and you’ll find a carnival — almost every result looks different.

You’ll see:

  • Boxes with arrows going in every direction
  • Different shapes representing the same concepts
  • Inconsistent vocabularies
  • Conflicting conventions

 

There is no shared structural language.

Introducing Elements-Containments-Dependencies (ECD)

We often separate:

  • Architecture
  • Design
  • Implementation

 

But structurally, they follow the same pattern:

A contains B which depends on C.

BELA keeps it simple. It relies on just three basic concepts:

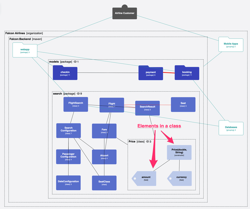
  • Elements — Everything that makes up software (domains, services, packages, classes, endpoints…)
  • Containments — Elements inside other Elements
  • Dependencies — Directed relationships between Elements

 

That’s it.

No vague “connections.”
No ambiguous arrows.
No inconsistent diagram styles.

Just structure.

ECD is a minimal, precise and battle-tested model for visualizing and dynamically navigating software structure – beyond static diagrams.

It models software structure consitently across all environments and programming languages, from high-level architecture and AI agents down to components and code. The same structural patterns apply at every level of abstraction.

Joy

BELA brings joy to software development by boosting confidence, collaboration, and productivity.

Confidence

Accurate structural diagrams improve understanding.

They make it easier to spot structural flaws, problematic dependencies, and refactoring opportunities.

That makes it possible to create software that works consistently.

"BELA is very powerful when I need to simulate a new connection or create a new micro-service and explore the impacts this can bring."

Helton Isac
Senior Software Engineer at Nubank

Collaboration

Productive collaboration depends on shared understanding, clarity, and organization.

BELA allows teams to view and interact with the same up-to-date class diagrams, based on a consistent and familiar notation (C4).

✅ No more misunderstandings.
✅ No more onboardings that take forever.
✅ No more tiring code walkthroughs.

"It's great to always have the exact diagram I need when talking to non-engineers, even without knowing beforehand where the conversation will go"

Eden Ferreira
Staff Software Engineer at Nubank

Productivity

BELA updates structural diagrams automatically after every commit. No manual documentation.

It also allows developers to model future features and foresee the impacts before coding, which can prevent bugs from ever getting into the code.

Developers get the satisfaction of shipping reliable software faster and more frequently.

For a limited time, you can apply for a 7-day free online trial.

Apply now and find out what’s hidden in your code.

No credit card required